名额1!202627赛季亚冠名额分配,中超1+1+1,中超冠军第一顺位,足协杯冠军第二顺位
- 发布于:2025-09-17 22:48:15
- 来源:24体育直播
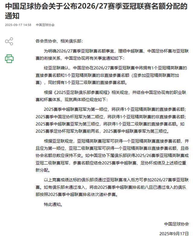
经亚足联确认,中国足协在2026/27赛季亚冠联赛中将拥有1个亚冠精英联赛的直接参赛名额和1个亚冠精英联赛的非直接参赛名额(应参加亚冠精英联赛附加赛),同时拥有1个亚冠二级联赛的直接参赛名额。
2025赛季中超联赛冠军为第一顺位,将获得1个亚冠精英联赛的直接参赛名额;2025赛季中国足协杯冠军为第二顺位,将获得1个亚冠精英联赛的非直接参赛名额;2025赛季中超联赛亚军为第三顺位,将获得1个亚冠二级联赛的直接参赛名额。如2025赛季足协杯冠军为联赛前两名,2025赛季中超联赛季军为第三顺位。
根据亚足联规定,亚冠精英联赛冠军可获得一个亚冠精英联赛直接参赛名额,并且应为第一顺位,亚冠二级联赛冠军可获得一个亚冠精英联赛非直接参赛名额,且各协会名额总数应保持不变。如中国足协下属俱乐部获得2025/26赛季亚冠精英联赛或亚冠二级联赛冠军,参赛名额应结合2025赛季中超联赛、足协杯成绩及上述顺位重新分配。


来源:足球报官方微博、足协官网
相关资讯
- 中超 | 喜讯!鲁能新合约敲定中超“戴帽王”,单赛季狂轰27球,球迷狂喜
- 中超 | 大连球迷要笑醒了有望再从上港撬走王牌新星,单赛季5球2助攻
- 中超 | 斯帕伊奇留队,国安重新集结冬训,左路配置5虎王刚为后防线兜底
- 中超 | 意外!他有望成鲁能新赛季首位提前锁定主力的王牌新星,值得期待
- 中超 | 期待!恒大传奇球星:有中超球队请我加盟,正在考虑是否回中国
- 中超 | 意外!重庆铜梁龙引援保密工作非常到位,球迷至今不知道谁能来
- 中超 | 中超16队主帅全部确定,国安宣布新帅上任,澳超系成为新主流
- 中超 | 韩鹏刚转任鲁能教练组组长,这位主力外援就有可能离队,引发热议
- 中超 | 海牛队迎来一位老熟人回归助阵,曾在上港踢主力,未来将挑大梁
- 中超 | 蓉城官宣新帅阿洛伊西!中超澳洲教练将达4人,兄弟对决值得期待
最新资讯
- CBA | 北京男篮迎来最强对手!CCTV5直播,曾凡博伤情公布,这下麻烦了
- 欧冠 | 闪耀亚洲杯!曝切尔西球探关注李昊,身价即将暴涨,锁定国足一门
- 中超 | 喜讯!鲁能新合约敲定中超“戴帽王”,单赛季狂轰27球,球迷狂喜
- NBA | 2026年NBA全明星赛首发阵容公布,老詹21年纪录就此作古
- 体育战报 | 商竣程激战西名将,FAA遗憾伤退,高芙演横扫,大威只为刷纪录
- 欧冠 | 队报:皇马有人认为姆巴佩应承担风险,阿隆索曾跟他提出打封闭
- NBA | NBA战报:雷霆136104狂胜骑士,亚历山大30+1+3
- 欧冠 | 两次被踢出欧冠大名单!热刺20岁新星寻求冬窗离队
- NBA | 布朗尼全明星首发NBA这票也太假了,取消吧!
- 体育战报 | “梁王”“圣坛”折桂印度羽毛球公开赛
